4 Wire Load Cell Wiring Diagram
Vt Commodore Ignition Wiring Diagram, Complete Wiring Diagrams For Holden Commodore VT, VX, VY, VZ, VE, VF, 5.36 MB, 03:54, 32,796, John Amahle, 2018-08-01T19:37:41.000000Z, 19, Vt Commodore Ignition Wiring Diagram, to-ja-to-ty-to-my-to-nasz-swiat.blogspot.com, 1272 x 1800, jpeg, bcm pcm 12j swiat nasz, 20, vt-commodore-ignition-wiring-diagram, Anime Arts
Sometimes it is necessary to trim the output of each individual load cell to avoid corner load differences, which are caused by: Wiring guide 230 w. • rice lake, wi 54868 • usa tel: Load cell lines for many load cell brands and models.
4 wire load cell wiring diagram kountry star wiring diagram honda motorcycle engine schematic. 9 pics about honda motorcycle engine schematic : 12 volt rv wiring diagram 2003 newmar kountry star, heated seat wiring diagram volvo v70 and also 65 raitrenanlec ideas in 2021 | manual, repair manuals, owners. Subsequent diagrams is pretty simple, but using it in the scope of how the device operates is a new different matter. The best advice is not really only look from the diagram, but understand how the components operate when in use. 3 wire load cell wiring diagram source: Read motorized bicycle wiring diagram database. Circuit diagram mounting strain gages on load cell body pin 2 pin 3 pin 4 pin 1 sg1 sg3 sg2 sg4 view on load cell body (edge) = =. Wiring amplifier to load cell female connector.
Four load cells wired in parallel - measurement changes depending on weight posi
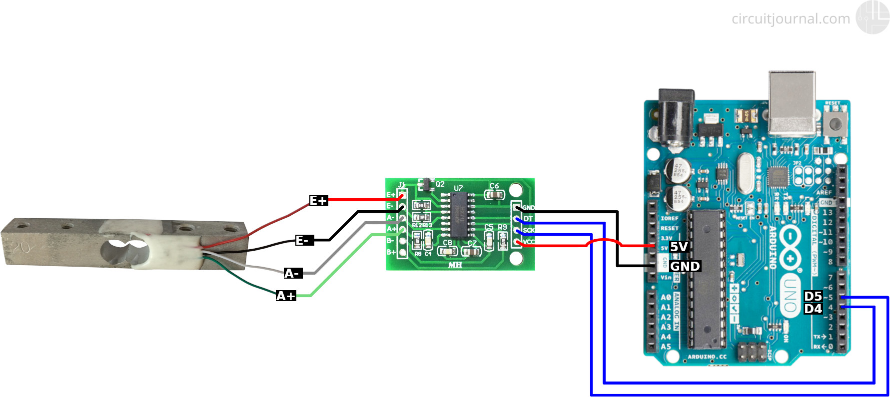
Four Wire Load Cell with HX711 and Arduino. - Circuit Journal

4 Wire Load Cell Wiring Diagram
4 Wire Load Cell Wiring Diagram
4 Wire Load Cell Wiring Diagram - Misdankariyah

4 Wire Load Cell Wiring Diagram
Get Load Cell Wiring Diagram Download

HX711 with a Four Wire Load Cell and Arduino | Step by Step Guide. - YouTube
